最近更新日期:2024年【10】月【23】日。
生效时间:2024年【10】月【23】日。
本隐私政策(以下简称“本政策”)适用于北京魔纹密码科技有限公司(以下简称“皮纹检测”或“我们”)通过“皮纹检测”网站(www.bjmwmm.cn),“皮纹检测”APP、“皮纹检测”微信公众号与微信小程序等皮纹检测产品(以下统称“皮纹检测平台”)向用户(以下简称“您”)提供的任何产品和服务。我们将向您介绍“皮纹检测”对个人信息保护的原则,对您的个人信息的收集和处理方式,通用的保护措施和机制,并向您展示我们对个人信息保护的基本标准和系统化建设全貌。
我们努力以简明、清晰、易于理解的方式展现本政策。我们深知个人信息对您的重要性,并会尽全力保护您的个人信息安全可靠。我们致力于维持您对我们的信任,恪守以下原则,保护您的个人信息:权责一致原则、目的明确原则、选择同意原则、最少够用原则、确保安全原则、主体参与原则、公开透明原则等。同时,我们承诺,我们将按业界成熟的安全标准,采取相应的安全保护措施来保护您的个人信息。
请在使用我们的产品前,仔细阅读并了解本政策,以便您更好地了解我们的产品及其提供的各项服务,并作出适当的选择。除非法律、行政法规另有规定外,针对我们如何处理您的个人信息,您享有知情权和决定权,有权限制或者拒绝我们或其他方对您的个人信息进行处理;同时,您有权要求我们对我们向您提供的个人信息处理规则进行解释说明。为了使您充分理解和知悉我们对您的个人信息的处理方式、处理范围和处理后果等规则,并作为您行使相关权利的基础,我们特别撰写了《我们处理您的个人信息的基本规则》,以落实我们应向您履行的法定告知义务。基于此,我们强烈建议您首先仔细阅读该说明,并在充分理解本政策内容的基础上做出相应授权同意。
如果您有任何疑问、意见或建议,请通过以下联系方式与我们联系:
个人信息保护部门联系方式:42088687@qq.com
个人信息保护专员联系方式:13161606161
客服联系方式:皮纹检测公众号所提供的在线联系方式
本政策将帮助您了解以下内容:
1. 我们处理您的个人信息的基本规则
2. 我们如何收集和使用您的个人信息
3. 我们如何保护您的个人信息
4. 您的权利
5. 我们如何处理儿童的个人信息
6. 您的个人信息如何在全球范围内转移
7. 我们如何更新隐私政策和指引及法律适用
8. 如何联系我们
1、我们处理您的个人信息的基本规则
本政策中的重要定义以《个人信息保护法》《个人信息安全规范》(GB/T35273-2020)中的相关定义为基准,针对我们的实际情况进行了相关补充,若有不一致之处应以《个人信息保护法》《个人信息安全规范》的规定为准。提`请您额外注意的是,本说明的核心目的在于指导您充分理解和知悉我们对您的个人信息的处理方式、处理范围和处理后果等规则,以落实我们应向您履行的法定告知义务。基于此,我们强烈建议您仔细阅读本说明,并在充分理解说明内容的基础上做出授权同意或明示同意。
个人信息:指以电子或者其他方式记录的与已识别或者可识别的自然人有关的各种信息。如个人电话号码、个人信息主体账号、IP地址、唯一设备识别码等。敏感个人信息:是指一旦泄露或者非法使用,容易导致自然人的人格尊严受到侵害或者人身、财产安全受到危害的个人信息,包括生物识别、宗教信仰、特定身份、医疗健康、金融账户、行踪轨迹等信息,以及不满十四周岁未成年人的个人信息。本政策中,若个人信息为敏感个人信息的,我们将以字体加粗和/或标注*号的形式提示您注意并获取您的单独同意,您应额外关注此类信息的列举。就我们为您提供的服务而言,我们处理的您的个人信息的范围如下所示:

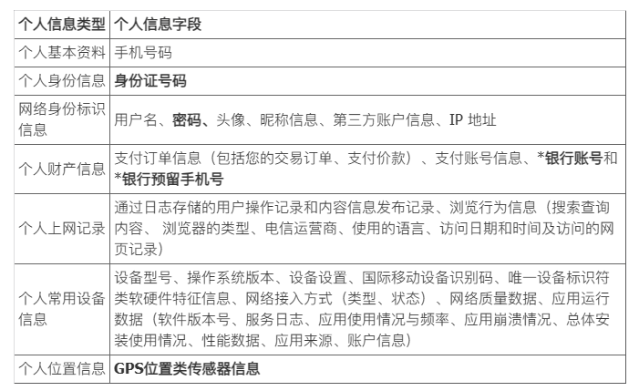
个人信息类型个人信息字段
个人基本资料手机号码个人身份信息身份证号码网络身份标识信息用户名、密码、头像、昵称信息、第三方账户信息、IP 地址个人财产信息支付订单信息(包括您的交易订单、支付价款)、支付账号信息、*银行账号和*银行预留手机号个人上网记录通过日志存储的用户操作记录和内容信息发布记录、浏览行为信息(搜索查询内容、 浏览器的类型、电信运营商、使用的语言、访问日期和时间及访问的网页记录)个人常用设备信息设备型号、操作系统版本、设备设置、国际移动设备识别码、唯一设备标识符类软硬件特征信息、网络接入方式(类型、状态)、网络质量数据、应用运行数据(软件版本号、服务日志、应用使用情况与频率、应用崩溃情况、总体安装使用情况、性能数据、应用来源、账户信息)个人位置信息
GPS位置类传感器信息
个人信息处理者:是指在个人信息处理活动中自主决定处理目的、处理方式的组织、个人。
处理:包括对个人信息的收集、存储、使用、加工、传输、提供、公开和删除等。有关我们如何收集和使用您的个人信息,您可查看“2 我们如何收集和使用您的个人信息”。
收集:是指获得个人信息的控制权,可以自主决定对个人信息的处理目的、处理方式的行为,包括由个人信息主体主动向我们提供、通过我们与个人信息主体交互或记录个人信息主体行为等“自动采集”方式,以及我们通过接收其他个人信息和/或搜集公开信息等“间接获取”方式。
使用:我们会在“2.1个人信息的收集和使用”所列的表格中说明我们会将您的个人信息用于何种场景和目的,并列明相应的合法处理理由以供您了解我们需要遵循的相应义务。当我们要将基于特定目的收集而来的信息用于其他目的时,会事先征求您的同意,或告知您其他合法处理理由。本政策所述“使用”专指我们对数据进行加工处理以实现数据的存储、访问和展示、汇聚融合、统计分析、和自动决策等使用和利用方式。
您同意我们将通过我们自身或受托方技术对您在使用“皮纹检测”产品和服务中主动或被动提供的个人信息进行汇聚融合、识别分析、数据画像或进一步加工,并形成多种类及不同颗粒度的能够反映您的行为习惯、兴趣爱好或者经济、健康、信用状况、身份特征的标签信息(以下简称“标签信息”),我们会将标签信息用于具体的场景和目的中,以改进我们的服务,或向您展示更符合您的潜在需求的产品、服务或向您推广商业广告,包括:
自动化决策:是指利用个人信息对个人的行为习惯、兴趣爱好或者经济、健康、信用状况等,通过计算机系统和算法程序自动分析、评估并进行决策,一般而言,我们会将自动化决策用于如下场景:
我们将利用自动化决策机制评估您的设备登陆环境的安全性。该决策决定可能显著影响您的合法权益,您有权通过“8. 如何联系我们”的联系方式要求我们做出说明,并有权拒绝我们仅通过自动化决策的方式作出决定,我们将提供适当的救济方式。具体请见“4.6 约束信息系统自动决策”的描述。
自动化决策机制可用于展示的信息和/或商业营销信息。基于我们账户管理系统的统一性,通过某个产品收集的个人信息将有可能进行汇总并在其他“皮纹检测”的产品和服务中用于展示目的。
运营保障:运营和向您提供服务是我们的重要经营活动。基于正常业务经营所需,我们需要对您的个人信息的内部利用,包括开展内部审计、数据分析和研究;以及会将所收集到的信息用于大数据分析。例如,我们将收集到的信息用于分析形成不包含任何个人信息的统计类产品,展示“皮纹检测”服务的整体全貌,分析不同群体的行为模式等。我们可能对外公开并与我们的合作伙伴分享经统计加工后不含身份识别内容的大数据分析信息。同时,我们需要使用收集的信息来提供并改进我们的产品和服务,进行必要的业务运营与评估、客户支持,改进产品和服务的性能等。基于保障业务安全运营及网络安全所需,我们需要收集您的登录IP地址,设备信息,网络信息和操作日志,若您拒绝提供此类信息,则我们将无法向您确保本服务的正常运营。为满足网络内容生态治理要求,维护皮纹检测社区良好秩序,我们会在【足迹页】等位置公开展示您账户IP所对应的归属地域信息。皮纹检测展示的账号IP归属地为最近一次登录时的网络位置,境内展示到省(自治区、直辖市),境外展示到国家/地区。账号IP归属地信息以供应商数据为准,不支持用户手动开启或关闭。
保存:指以电子或非电子形式记录于我们可访问和检索的介质中。出于正常业务所需,我们会将产品所需个人信息(具体个人信息请见具体产品的隐私指引)根据不同的合法处理理由所需的最短保存期限内进行保存:
基于您的授权同意处理的个人信息将自收集之日起保存至处理目的实现、用户注销/删除账户全部信息或撤回同意;
基于订立或履行合同您作为一方当事人的合同所必需的个人信息将自收集之日起保存至合同履行完毕且诉讼时效届满;
基于履行法定义务所必需的个人信息将自收集之日起保存至法定义务履行完毕且诉讼时效届满。法律法规、规范性文件及监管规定对上述保存期限存在不同要求的,遵守法律法规、规范性文件及监管规定的要求。
此外,我们基于产品所收集的您的个人信息将保留在中华人民共和国境内服务器,未满足法律法规、规范性文件及监管规定的条件和程序的,我们不会向境外主体提供您的任何个人信息。
对外提供:指个人信息处理者向其他另一个人信息处理者提供个人信息,且接收方在个人信息主体被告知的处理目的和处理方式下处理个人信息。本政策中,我们将向您披露对外提供相应个人信息的类别、处理目的、处理方式,并向您告知个人信息接收方的名称和联系方式。具体请见“2 我们如何收集和使用您的个人信息”。
委托处理:指个人信息处理者委托受托人处理个人信息,并对受托人的个人信息处理活动进行监督的活动。受托人仅能在受托范围内处理个人信息,未经个人信息处理者同意,受托人不得转委托他人处理个人信息。具体请见“2 我们如何收集和使用您的个人信息”。
匿名化:是指个人信息经过处理无法识别特定自然人且不能复原的过程。
2、我们如何收集和使用您的个人信息
我们会遵循合法、正当、必要的原则,出于向您提供相关产品和服务的目的向您收集并处理您的个人信息并以列表形式向您披露(请见下文示例),我们尽可能全面、完整、及时地向您披露您的个人信息的收集和使用情况,若您发现我们的披露存在错误或遗漏,请及时与我们通过“8. 如何联系我们”与我们联系。
个人信息的收集和使用
随着产品或服务的迭代、拓展、升级,我们收集和使用的您的个人信息类型将会发生变化,若发生上述情形,我们将通过更新本政策和产品弹窗、页面等方式向您详细说明,并征求您的同意。本服务中,我们基于不同的处理目的所需要收集、处理的个人信息如下所列:

处理目的必要性合法处理理由个人信息类型敏感个人信息字段
实名认证(发布内容、评论、参与问答等所需)必要履行法定义务个人基本资料、个人身份信息*身份证号码用户注册必要履约必须网络身份标识信息优化服务非必要授权同意个人常用设备信息、个人上网记录、个人位置信息*精准定位信息、*浏览行为信息支付及缴税服务必要履约必须个人财产信息*银行账号、支付订单信息、*支付账号信息、*银行预留手机号、*身份证件信息核验客户身份必要授权同意网络身份标识信息售后服务必要授权同意个人财产信息支付信息安全保障必要履约必须网络身份标识信息、个人常用设备信息信息发布和搜索必要履约必须个人上网记录
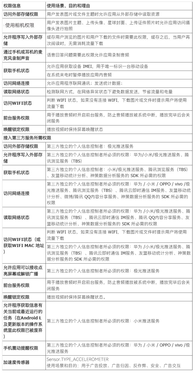
设备权限信息的收集和使用
出于遵守法律法规、规范性文件、监管规定及保障交易安全的需求,以及为实现收集个人信息之目的,我们需要针对您所选择的不同业务功能,申请您向我们开启相应的设备访问权限。在您的手机系统允许的情况下,我们会在需要开启权限时向您弹窗说明用途并征得您的同意,您开启这些权限即代表您授权我们可以收集和处理这些信息来实现相应功能。您可以通过设备设置取消授权,但我们将无法为您提供相应的业务功能。此类需要开启的权限及其具体使用场景包括下表所列:

我们如何使用cookie和同类技术
Cookies和同类技术的使用
为实现您联机体验,使您获得更轻松的访问体验。我们会在您的计算机或移动设备上发送一个或多个名为 Cookies的小数据文件或同类技术文件,指定给您的Cookies 是唯一的,它只能被将Cookies发布给您的域中的Web服务器读取。我们向您发送Cookies是为了简化您重复登录的步骤、帮助判断您的登录状态以及账户或数据安全。
为向您提供更好的用户体验和服务,我们也可能会借助
Cookie、网络信标等同类技术记录您的身份、分析您使用我们服务的情况等,并通过对该等数据的收集分析形成用户画像。请注意,我们为此等目的使用 Cookie 和网络信标, 但亦可通过此等 Cookie 和网络信标将汇集所得的若干聚合性及去识别化的资料提供给广告商和其他伙伴, 以分析您和其他用户如何使用我们的服务并用作宣传用途。我们亦允许广告商和其他伙伴将他们的 Cookie 和网络信标存放在我们某些服务,以分析用户 如何使用此等服务并用作宣传用途。请注意这些第三方 Cookie 和网络信标受相关的第三方本身的个人信息 保护声明的约束。此外,您也可以进行对选项进行设置来从商业广告推送名单中取消,例如通过“皮纹检测”APP端:我-设置-隐私设置-。
我们不会将 Cookies 用于本隐私政策所述目的之外的任何用途。您可根据自己的偏好管理或删除 Cookies。您可以清除计算机上保存的所有 Cookies,大部分网络浏览器会自动接受Cookies,但您通常可根据自己的需要来修改浏览器的设置以拒绝 Cookies,您也可以清除软件内保存的所有Cookies。但如果您这么做,您可能需要在每一次访问时亲自更改用户设置,而且您之前所记录的相应信息也均会被删除,并且可能会对您所使用服务的安全性有一定影响。如需详细了解如何更改浏览器设置,请访问您使用的浏览器的相关设置页面。
您可以通过浏览器相关页面的设置拒绝或管理 Cookie 工具,也可以要求从商业广告推送名单中取消。
但请注意,如果您停止使用该等工具,您可能无法享受最佳服务体验,并且某些服务也可能无法使用。
Do Not Track(请勿追踪)
很多网络浏览器均设有 Do Not Track 功能,该功能可向网站发布 Do Not Track 请求。目前,主要互联网标准组织尚未设立相关政策来规定网站应如何应对此类请求。但如果您的浏览器启用了 Do Not Track,那么我们会尊重您的选择。
向第三方提供
非经法律法规 、规范性文件及监管规定许可或获得您的事先单独同意,我们不会向第三方提供您的个人信息。我们向第三方提供个人信息的情形我们将在2.5.2中以列表形式向您汇总披露:
委托处理:为实现具体产品的业务功能,我们会委托外部供应商协助我们向您提供相关服务,在委托处理方式之下,接收个人信息的第三方仅有权根据我们的指示代表我们为您提供服务,我们在委托范围内就其受托行为向您承担责任。例如,我们会委托通信服务商为我们提供短消息验证服务。
对外提供:为履行与您之间缔结的协议或出于其他合理目的,我们可能会向第三方个人信息处理者提供您的某些个人信息,接收个人信息的该第三方个人信息处理者有权在已告知您的处理目的、处理方式和个人信息种类等范围内处理个人信息,接收方变更原先的处理目的、处理方式的,应当重新取得您的同意。



我们仅会出于合法、正当、必要、特定、明确的目的向第三方个人信息处理者提供您的个人信息,并且只会提供服务所必要的个人信息。我们会与接收方依法签署相关保密协议,要求他们按照本隐私政策的要求以及其他必要的保密和安全措施来处理个人信息。
我们通常以SDK/API形式接入第三方个人信息处理者并向其提供您的个人信息,为确保您全面了解您的个人信息的对外提供情况,我们梳理了如下表格供您了解本服务中存在的全部SDK/API接入形态;进一步的,为方便您了解本应用中的全部SDK/API接入情况,部分条目包含了我们作为数据接收方(间接获取)的情形。如果您拒绝我们向相应第三方处理者提供您的相关个人信息的,则将导致您无法使用相应的业务功能。
| SDK名称 | 开发者 | 使用目的 | 收集信息类型 |
|---|---|---|---|
| Bugly Android SDK | 深圳市腾讯计算机系统有限公司 | 用于收集APP运行过程中的崩溃日志和异常信息,以帮助开发者定位问题并提升应用稳定性。 | 设备型号、系统版本、崩溃日志信息等。 |
为避免歧义,您应知悉并了解,相关产品中可能含有其他独立第三方运营的网站、应用程序、产品和服务的链接,我们对此第三方网站、应用程序、产品和服务不作任何明示和默示的保证,该类链接仅为方便用户浏览相关页面而提供。当您访问该等第三方网站、应用程序、产品和服务链接时,应另行同意其为您提供的隐私政策或个人信息保护条款。我们与该等第三方网站、应用程序、产品和服务提供者在法律规定和双方约定的范围内各自向您承担独立的个人信息保护责任。
转让
我们不会将您的个人信息转让给任何公司、组织和个人,但以下情况除外:
在获取明确同意的情况下转让:获得您的明确同意后,我们会向其他方转让您的个人信息;
在涉及合并、收购或破产清算时,如涉及到个人信息转让,我们会在要求新的持有您个人信息的公司、组织继续受此隐私政策的约束,否则我们将要求该公司、组织重新向您征求授权同意。
公开披露
我们仅会在以下情况下,公开披露您的个人信息:
获得您单独同意后;
基于法律的披露:在法律、法律程序、诉讼或政府主管部门强制性要求的情况下,我们可能会公开披露您的个人信息。如需公开披露您的个人信息,我们会提前进行个人信息保护影响评估,并采用符合行业内标准的安全保护措施和手段保护您的个人信息安全。
3、我们如何保护您的个人信息
皮纹检测已采用符合业界标准的各种安全技术和防护措施保护用户的个人信息,防止数据遭到未经授权访问、公开披露、使用、修改、损坏或丢失。我们会采取一切合理可行的措施,保护您的个人信息。例如,采取防火墙和数据备份措施;在您的浏览器与服务器之间交换数据时收SSL协议加密保护; 对皮纹检测平台提供HTTPS协议安全浏览方式等。
我们的数据安全能力:我们有强大的信息安全部门为“皮纹检测“构建完整先进的数据安全管理体系,包括对用户信息进行分级分类、加密保存、数据访问权限划分;制定了内部数据管理制度和操作规程,从数据的获取、使用、销毁都有严格的流程要求,避免用户隐私数据被非法使用;确定接触用户个人信息的各部门及其负责人安全管理责任;
建立用户个人信息收集、使用及其相关活动的工作流程和安全管理制度; 对工作人员及代理人实行权限管理, 对批量导出、复制、销毁信息实行审查,并采取防泄密措施; 妥善保管记录用户个人信息的纸介质、光介质、
电磁介质等载体,并采取相应的安全储存措施;对储存用户个人信息的信息系统实行接入审查,并采取防入侵、 防病毒等措施;记录对用户个人信息进行操作的人员、时间、地点、事项等信息;定期举办安全和隐私保护培训,
提高员工的个人信息保护意识。
我们将不定期的审查、更新并公开皮纹检测平台安全风险及个人信息安全影响评估的报告。
我们会采取一切合理可行的措施,确保未收集无关的个人信息。我们只会在达成具体隐私指引所述目的所需的期限内保留您的个人信息,除非需要延长保留期或受到法律的允许。
互联网环境并非百分之百安全,我们将尽力确保或担保您发送给我们的任何信息的安全性。如果我们的物理、技术、或管理防护设施遭到破坏,导致信息被非授权访问、公开披露、篡改、或毁坏,导致您的合法权益受损,我们将承担相应的法律责任。
在不幸发生个人信息安全事件后,我们将按照法律法规的要求,及时通过站内信/您预留的联系方式等向您告知 安全事件的基本情况和可能的影响、我们已采取或将采取的应急响应及其他有关处置措施、对您的补救措施等。
若难以逐一告知个人信息主体时,我们将采取合理、有效的方式发布公告并将主动向有关监管部门上报个人信息 安全事件的处置情况。
同时,我们还将按照监管部门要求,主动上报个人信息安全事件的处置情况。
若您发现您的个人信息泄露时,请您立即通过本政策约定的联系方式与我们联系,以便我们及时采取相应措施。
4、您的权利
按照中国相关的法律、法规、标准的通行做法,我们将努力保障您在我们的个人信息处理活动中享有的权利,包括但不限于:
查阅、复制和转移您的个人信息
您有权通过您在皮纹检测的账号和密码登录您所注册的“皮纹检测“APP自行查阅、复制、转移您的相关个人信息,法律法规规定的例外情况除外。
如果您无法通过上述路径查阅个人信息,或若您需要复制或转移这些个人信息的,您可以随时通过“8. 如何联系我们”的联系方式联系我们,我们将在十五个工作日内回复您的查阅、复制和转移请求,并在转移条件满足国家网信部门规定的条件时提供相应的转移途径。
更正和补充您的个人信息
当您发现您的个人信息不准确或者不完整的,您可以通过皮纹检测的设置页面更正和补充您的注册信息。
如果您无法通过上述路径更正和补充这些个人信息,您可以随时通过“8.
如何联系我们”的联系方式联系我们,我们将在十五个工作日内回复您的访问请求。
删除您的个人信息
您可以通过本政策第4.2条所提示的路径删除您注册后主动提交的个人信息。
在以下情形中,若我们未主动删除您的个人信息的,您可以通过“8.
如何联系我们”的联系方式向我们提出删除个人信息的请求:
处理目的已实现、无法实现或者为实现处理目的不再必要;
我们停止提供产品或者服务,或者保存期限已届满;
您撤回了您的同意;
我们违反法律、行政法规或者违反约定处理您的个人信息;
法律、行政法规规定的其他情形。
我们将在收到您的删除个人信息申请后十五个工作日内回复。若我们决定响应您的删除请求,我们还将同时通知从我们处获得您的个人信息的实体,要求其及时删除,除非法律法规另有规定,或这些实体获得您的独立授权。
当您从皮纹检测中删除个人信息后,我们可能不会立即从备份系统中删除相应的信息,但会在满足法定存储期限后备份更新时删除这些信息。
法律、行政法规规定的保存期限未届满,或者删除个人信息从技术上难以实现的,我们将停止除存储和采取必要的安全保护措施之外的处理。
改变您授权同意的范围
每个业务功能需要一些基本的个人信息才能得以完成,撤回同意后,相应的业务功能将无法继续使用。
除此之外,您可以通过删除信息、关闭有关设备/工具的功能、在皮纹检测网站/应用程序或“星空问答”微信小程序中进行设置等变更您授权我们收集
和使用的您的个人信息范围
如果您有其他撤回同意的要求无法实现,您可以通过向我们“8. 如何联系我们”的联系方式发送通知的方式改变授权同意的范围。
当您收回同意后,我们将不再处理相应的个人信息。但您收回同意的决定,不会影响此前基于您的授权而开展的个人信息处理。
特别地,如果您不想接受我们给您发送的商业性促销信息,您可通过促销电子邮件或短信息上明确告知的退订方式回复取消推送或联系我们。
个人信息主体注销账户
您也可以通过账号管理选项中注销账户的方式,取消我们收集和使用您的个人信息的全部授权具体请见相关产品页面的具体指引。如果您在注销账户中有什么问题,您可以随时通过“8. 如何联系我们”的联系方式联系我们,我们将在十五个工作日内回复您的访问请求。
在注销账户之后,我们将停止为您提供产品或服务,并依据您的要求,删除您的个人信息或进行匿名化处理,法律法规另有规定的除外,但相关日志信息将按规定保存至少6个月。
请注意,我们有权根据法律法规的要求在您注销后的合理期限内保留您的个人信息。发生争议时,您同意以我们的系统数据为准,我们将保证该数据的真实性。当您确认注销成功后,账户信息、个人身份认证信息、会员权益等可能无法恢复或提供;但您仍应对您在注销账号前且使用本服务期间的行为承担相应责任。
约束信息系统自动决策
在某些业务功能中,例如登录环境检测功能中,我们可能仅依据信息系统、算法等在内的非人工自动决策机制做出决定。该决策决定可能显著影响您的合法权益,您有权通过“8. 如何联系我们”的联系方式要求我们做出说明,并有权拒绝我们仅通过自动化决策的方式作出决定,我们将提供适当的救济方式保障您的合法权利,例如向您说明自动化的决策逻辑及对您产生的相关影响,或引入人工审核复核自动化决策结果的正确性。
响应您的上述请求
为保障安全,您可能需要提供书面请求,或以其他方式证明您的身份。我们可能会先要求您验证自己的身份,然后再处理您的请求。
我们将在十五个工作日内做出答复。如您不满意,还可以通过“8.
如何联系我们”的联系方式进行投诉。
对于您合理的请求,我们原则上不收取费用,但对多次重复、超出合理限度的请求,我们将视情收取一定成本费用。对于那些无端重复、需要过多技术手段(例如,需要开发新系统或从根本上改变现行惯例)、给他人合法权益带来风险或者非常不切实际(例如,涉及备份磁带上存放的信息)的请求,我们可能会予以拒绝。
在以下情形中,按照法律法规要求,我们将无法响应您的请求:
与个人信息控制者履行法律法规规定的义务相关的;
与国家安全、国防安全直接相关的;
与公共安全、公共卫生、重大公共利益直接相关的;
与刑事侦查、起诉、审判和执行判决等直接相关的;
个人信息控制者有充分证据表明个人信息主体存在主观恶意或滥用权利的;
出于维护个人信息主体或其他个人的生命、财产等重大合法权益但又很难得到本人同意的;
响应您的请求将导致个人信息主体或其他个人、组织的 合法权益受到严重损害的;
涉及商业秘密的。
5、我们如何处理儿童的个人信息
当您在非登录状态下浏览我们的产品时,我们仅会收集有关您在使用具体产品过程中的个人当前设备状态信息及必要的个人常用设备信息,且受现有技术限制,我们无法判断您是否为未满14周岁的儿童,但我们会严格按照您的授权同意范围使用该等信息,并按照本政策的承诺对您的个人信息予以保护。
在您注册登录账户时,鉴于我们的产品主要面向成年人用户使用,如果您未满14周岁且没有父母或监护人的同意,您不应创建自己的个人账户。对于经父母或监护人同意而收集的未满14周岁的未成年人的个人信息的情况,我们仅会在受到相关法律法规允许、父母或监护人明确同意或保护未成年人所必要的情况下使用或公开披露此信息。就此,敬请查阅我们制定的专门规则《儿童个人信息保护规则》。
如果我们发现自己在未实现获得可证实的父母或监护人的同意的情况下,收集了未满14周岁的未成年人的个人信息,则会设法尽快删除相关数据。
6、您的个人信息如何在全球范围内转移
皮纹检测在中华人民共和国境内运营中收集和产生的个人信息, 将全部存储在中国境内。除非获得您的明确授权,或者根据相关法律法规之规定,原则上我们不会将您的个人信息在全球范围内转移。
我们仅会出于业务目的实现等需要,确需向境外提供您的个人信息的情况下在获取您的单独同意后进行跨境转移,并应当具备现行法律法规要求的条件。此外,为实现本政策所声明的其他目的,您的个人信息亦可能被传输到原始收集国/地区以外的国家/地区。
此类国家/地区可能设有不同的数据保护法,甚至未设立相关法律。在此类情况下,我们会确保您的个人信息得到在原始收集国/地区境内足够同等的保护。例如,运单信息采取加密传输、定期评估审计接收方的安全能力水平、签订数据处理协议/条款。
7、我们如何更新隐私政策和指引及法律适用
我们的隐私政策以及具体产品的隐私指引可能变更。未经您明确同意,我们不会削减您按照本政策以及具体产品的隐私指引所应享有的权利。我们会发布对本政策和具体产品的隐私指引的更新版本。
对于重大变更,我们还会提供更为显著的方式((如在一级页面弹窗提示或者站内信的方式,对于某些服务,我们会通过电子邮件发送通知,说明本政策的具体变更内容))予以通知。
本政策和具体产品的隐私指引的重大变更包括但不限于:
我们的服务模式发生重大变化。如处理个人信息的目的、处理的个人信息类型、个人信息的使用方式等;
我们在所有权结构、组织架构等方面发生重大变化。如业务调整、破产并购等引起的所有者变更等;
个人信息对外提供、转让或公开披露的主要对象发生变化;
您参与个人信息处理方面的权利及其行使方式发生重大变化;
我们负责处理个人信息安全的责任部门、联络方式及投诉渠道发生变化时;
个人信息安全影响评估报告表明存在高风险时。
我们还会将本政策和具体产品的隐私指引的旧版本存档,供您查阅。
本政策以及具体产品的隐私指引的订立、执行、解释及争议的解决均适用中华人民共和国法律(不包括港、澳、台),排除适用冲突规则。
8、如何联系我们
我们有专门负责个人信息保护的部门,您可以通过以下方式与其联系,一般情况下,我们将在十五个工作日内回复。
公司名称:北京皮纹检测科技有限公司
注册地址:北京市平谷区夏各庄镇夏各庄北街68号
常用办公地址:北京市平谷区夏各庄镇夏各庄北街68号
个人信息保护负责部门联系方式:42088687@qq.com
用户信息主体注销账户
您随时可注销此前注册的账户,您可以通过联系客服自行操作,客服邮箱42088687@qq.com
在注销账户之后,我们将停止为您提供产品或服务并依据您的要求,删除或匿名化您的信息,法律法规另有规定的除外。这也将可能导致您失去对您账户中数据的访问权,请您谨慎操作。
如果您对我们的回复不满意,特别是我们的个人信息处理行为损害了您的合法权益,且协商无法达成一致的,您还可以向皮纹检测所在地有管辖权的法院提起诉讼来寻求解决方案。